топ-менеджеров и руководителей в системе
пользователей
ускорились процессы обмена
меньше обращений во время и после ОПЭ
систем в интеграции
на переход всей компании на работу в новую систему
Проект в «ЛазерCервис» показывает бизнесу, влюбленному в "пятерку" (Directum 5) и за долгие годы отшлифовавшему её под себя, что переход на Directum RX – фактор развития, а новая платформа - главный помощник руководителей, и с учетом возможностей создания интеллектуальной экосистемы - бизнес-партнер.
АО "ЛазерСервис" - высокотехнологичное предприятие, специализирующееся на ремонте и изготовлении бортового оборудования, узлов и агрегатов летательных аппаратов а также средств наземного обслуживания. «ЛазерСервис» занимается поставкой запасных частей, комплектующих изделий, технологического оборудования, контрольно-проверочной аппаратуры, технической документации в том числе интерактивной, каталогов запасных частей, а также созданием рабочих мест для технического обслуживания и ремонта авиационной техники. Компания ведет деятельность в стратегически чувствительном и важном для нашей страны секторе экономики.
Длительное время компания «ЛазерСервис» использовала СЭД DIRECТUM 5, отладив в ней все необходимые процессы делопроизводства, согласование договоров и МКДО. Все модификации и настройки системы после внедрения выполнялись на высоком уровне силами внутренних специалистов компании, в том числе разработчика, обладающего глубокой экспертизой бизнес-задач.
Причины для перехода в разных компаниях могут быть разными, но чаще всего это влияние внутренних и внешних факторов. Для «ЛазерСервиса» одним из показателей для перехода на новую систему и последующее инициирование проекта стало Постановление Правительства РФ от 14.11.2023 N 1912, о преимущественном применении доверенных программно-аппаратных комплексов на принадлежащих им значимых объектах критической информационной инфраструктуры.
Целью проекта по переходу на Directum RX было не только соблюдение требований Постановления Правительства. Новая система должна:
Система должна соответствовать росту и развитию компании, обладать возможностями быстро адаптироваться под бизнес-логику и создавать новые прикладные решения под задачи руководителей.
Для достижения целей был заявлен плавный переход на современную платформу Directum RX c переносом уже автоматизированных бизнес-процессов делопроизводства, работы с договорами и внутренними документами.
Проект охватил руководителей высшего звена, сотрудников отдела договорной работы и контроля исполнения контрактных обязательств, бюро делопроизводства и документооборота, службы главного инженера, коммерческой службы и остальных сотрудников, участвующих в процессах.
Дата старта 07.10.2024, дата завершения 26.06.2025, длительность проекта 8 месяцев 20 дней.
Масштаб небольшой, всего 100 пользователей, но много полезных реализаций.
На стадии продажи проекта планировали выполнять работы по итерационной технологии с разделением тестирования и начала эксплуатации модулей «Делопроизводство» и «Договоры» на разные итерации. Но во время инициации проекта и планирования с Исполнителем было принято решение о выполнении работ по каскадной технологии, что позволило ускорить момент перехода.
Взамен ТЭ были проведены демонстрации, после которых Система была передана на самостоятельное тестирование, которое стало возможным и успешным благодаря большому опыту в использовании DIRECTUM 5, знанию процессов и особенностей организации. Целей этапа достигли, выявили и исправили дефекты, реализовали критичные пожелания до проведения ОПЭ.

В ходе проекта мы столкнулись и с «бытовыми» трудностями, которые касались функциональных возможностей системы, так и организационных решений. Ниже приведем примеры того, как из, казалось бы, неразрешимой ситуации сделать историю успеха и создать инструменты, которые могут использовать компании партнёрской сети в помощь руководителям бизнеса и сотрудникам.
Задача: организовать несколько визуально разделимых потоков заданий для разных юридических лиц (НОР).
Решение: создание инструмента «Рабочий стол руководителя» на базе Directum RX.
В «ЛазерСервисе» деятельность ведется группой компаний (мультиНОРность, при которой каждая организация (НОР) – отдельное юридическое лицо). Пользователи системы, включая высшее руководство, являются совместителями должностей в разных компаниях, входящих в группу. Для разделения потоков заданий в DIRECTUM 5 были настроены папки потока для каждой организации. Важно было сохранить текущую логику работы с папками потока в DIRECTUM 5 и на Directum RX, но на тот момент штатные средства Directum RX не позволили выполнить настройки аналогичным образом.
Реализация в DIRECTUM 5

Без подобной организации потока задач руководители высшего звена и ряд пользователей просто не смогли бы работать. Это был настолько важный инструмент, что даже вставал вопрос о закрытии проекта и поиске другой системы. Команды «Акелона» верят в свой профессионализм, и то, что работают с лучшей СЭД, способной реализовать потребности бизнеса. Поэтому заказчику предложили альтернативные варианты:
Большинство вариантов не подошли под требования компании и показались неудобными:
Что сделал исполнитель? «Акелон» разработал инструмент «Рабочий стол руководителя», основу которого составили специализированные виджеты "Папка потока" и "Папка потока в разрезе НОР".

Виджеты позволили совместителям и топ-менеджменту работать в едином пространстве без дополнительных переключений между различными папками потока и замещений.
Реализация в Directum RX

Для поддержки изменения структуры и появления новых пользователей-совместителей предусмотрены следующие настройки:

Задача: сокращение времени на поиск актуальных версий документов, организация работы с актуальными версиями одного договора, поступившего из сервиса «Контур.Диадок» в рамках одного бизнес-процесса.
Решение: сохранение нового документа в существующей версии.
При работе с документами по ЭДО часто возникают новые версии, например, при согласовании договора контрагент присылает новую версию с правками. Штатная работа системы предполагает, что такие документы (без соответствующего признака) поступают в систему автоматически и по ним запускаются новые задачи, при этом переписка по старшей версии документа может продолжаться в первично запущенной задаче. При большом документопотоке «отлавливать» такие документы и вручную создавать новые версии текущего документа неэффективно и долго, поэтому еще на этапе исследования мы отказались от такого варианта.
Для реализации текущего требования в системе была разработана функциональная возможность по поиску и занесению новых версий договорных документов от контрагентов в первоначальную карточку документа, по которой контрагент отправил отказ или уточнение и ожидает исправлений. После успешного занесения версии в первоначальную карточку документа, дублирующая карточка и версия удаляются. Таким образом работа организована и выполняется в рамках одного процесса.
Функциональность заключалась в добавлении дополнительного действия в карточке договорного документа, позволявшего реализовать:
Задача: Обогащение функциональных возможностей интеграции с сервисом «Контур.Фокус».
Решение: развитие интеграционного механизма с сервисом «Контур.Фокус»
«ЛазерCервис» является участником оборонной промышленности и особое внимание уделяет
репутации контрагентов: компании важно в автоматическом режиме оперативно получать сведения о негативном статусе контрагента или переходе в него. Важно, чтобы принятие решения было основано на фактах. Для этого в рамках проекта был обогащен интеграционный механизм с сервисом «Контур.Фокус»:
В требованиях проекта были заявлены интеграции с конфигурациями 1С:ERP 1С:ЗУП, которые были исследованы и спроектированы исполнителем. На момент согласования проектных решений в «ЛазерCервисе» приняли решение о старте проекта по переходу в единую конфигурацию на стороне 1С, после чего потребность в реализации большей части интеграций с 1С отпала.
В результате переговоров оставшиеся работы по исключенным интеграциям были заменены на необходимые пожелания. Это пример ситуации, в которой заказчику и исполнителю надо быстро и в синергии принимать решение и адаптироваться к изменениям.
Задача: быстрая миграция данных из DIRECTUM 5 и интеграция c другими системами
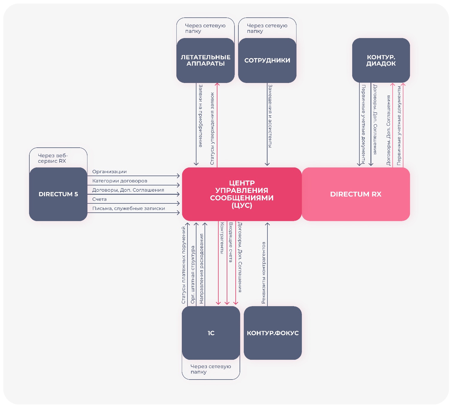
Решение: Использование для миграции данных и реализации интеграций решения Центр управления сообщениями 2.0
В проекте использовалось решение «Акелона» Центр управления сообщениями 2.0 для Directum RX. Принцип его работы подробно описан на примере DIRECTUM 5 в заявке Центр управления сообщениями в Directum.
Схема потока данных:

Помимо штатных и предусмотренных проектом вебинаров для дистанционного обучения пользователей перед началом опытно-промышленной эксплуатации, «Акелон» предложил и разработал дистанционный курс, который в дальнейшем был опубликован на внутреннем портале «ЛазерСервиса».
Часть пользователей прошли дополнительную подготовку по нему, что снизило количество консультаций в первые недели работы в продуктивной системе.
Что из себя представляют материалы и как была организована работа:
Учебное пособие разработано на основе материалов 832 курса «Основы работы в Directum RX» вендора, при этом оно актуализировано на внедряемую версию и дополнено описанием особенностей работы с адаптированной и настроенной для нас Системой. Учебное пособие включает как теоретическую часть, так и вопросы контрольных тестов.
На основе учебного пособия на портале сверстан онлайн-курс. Обязанность прохождения пользователями курса на портале зафиксирована приказом ОПЭ.
По результатам обучения и тестирования провели анализ обучения по собранной статистике. Работы не заняли много времени, были сделаны за счет проекта, а в качестве результата можно отметить снижение количества вопросов пользователей во время ОПЭ до 30%. Благодаря проработанной стратегии обучения, было принято решение об однодневном переходе всей компании на Directum RX.
Накопленный самостоятельный опыт и переход на Directum RX позволили продолжить формирование корпоративной культуры на высоком уровне и выйти на новую фазу развития информационных систем компании.
Переход позволил:
1. Установлена и адаптирована в соответствии с ТЗ система Directum RX версии 4.11
2. Автоматизированы бизнес-процессы:
3. Выполнена миграция исторических данных из DIRECTUM 5 в Directum RX;
4. Реализованы интеграции:
ОА «ЛазерСервис» - одна из уникальных частных компаний, от продукции которой зависит надежность военной техники и обороноспособность нашей Родины и стран-партнеров. Использование продуктов Directum и переход на Directum RX позволяют эффективно управлять коммуникациями, выстраивать прозрачные процессы и, как следствие, совершенствовать продукцию, наращивать объемы производства. Многолетнее сотрудничество с Directum и реализованный проект - пример того, как ИТ-ландшафт становится прочным фундаментом для роста компании и достижения целей бизнеса.
Переход на Directum RX стал базой, открывшей большие возможности для создания цифровой экосистемы быстрорастущей компании «ЛазерСервис». Ключевые направления развития:


Видеоинтервью Романа Ходякина, начальника отдела управления ИТ "ЛазерCервис" и Романа Панихина, руководителя проекта «Акелон» - это двусторонний кейс-взгляд на переход компании в новую систему. В кейсе подняли вопросы обоснования внедрения для руководителей, рассказали с чем бизнес должен выходить на старт проекта, как избежать увеличения его сроков и стоимости, почему проще внести изменения в процесс, чем в систему, как создать систему под руководителей и владельца бизнеса, что делать с сопротивлением сотрудников. И вообще: как построить работу ИТ-компании и заказчика проекта так, чтобы комфортно и выгодно было всем.
От заказчика
Акелон — российский IT-интегратор, генеральный партнер Directum. На протяжении 16 лет компания оптимизирует и автоматизирует бизнес-процессы Заказчиков из разных отраслей экономики: правительственных и банковских структур, ритейла, компаний нефтегазового, металлургического, машиностроительного и энергетического секторов, фармацевтических, сельскохозяйственных предприятий.
От Исполнителя:
Ходякин Роман Андреевич, руководитель ИТ-службы «ЛазерСервис», действующий разработчик IS-Builder большой опыт внедрения различных проектов от информационной безопасности до 1С:ERP.
Опубликовано:
24 марта в 11:47
Авторизуйтесь, чтобы написать комментарий
Обсудите реализацию с экспертом Directum