пользователей охвачены автоматизацией по проекту
документов перенесены из исторической системы
объектов в день в среднем синхронизируется между системами
неформализованных документов в день поступает из Диадок и обрабатывается Ario
документов передается в OpenText за год
прозрачность движения документов между системами
Заказчик проекта — судоходная компания, оказывает услуги на реках и морях России, а также на международных морских направлениях.
Прежде ИТ-инфраструктура перевозчика была организована на базе устаревшей системы, которая объединяла все структуры холдинга.
Ранее компания приняла решение перейти на Directum RX, совместно с нашей командой внедрения выполнила этот проект. Текущий проект стал развитием цифровизации.
Для компаний в этой области крайне актуален:
Ранее ИТ-инфраструктура перевозчика была организована на базе устаревшей системы, которая объединяла все структуры холдинга. Единая корпоративная СЭД не соответствовала текущим потребностям бизнеса, не давала возможностей для преобразования, чем ограничивала компанию в развитии. Также назрела необходимость перехода на электронный документооборот с контрагентами, так как с 2024 года весь документооборот в логистике должен был стать электронным.
Еще одна предпосылка к изменениям – работа с централизованной бухгалтерией. После подписания документа в Диадок его ждала длинная цепочка пересылок и печати, добавлявшая трудоемкости всем участникам этого процесса. Необходимо было реализовать прямое размещение документов в финансовый архив, чтобы убрать все лишние действия.
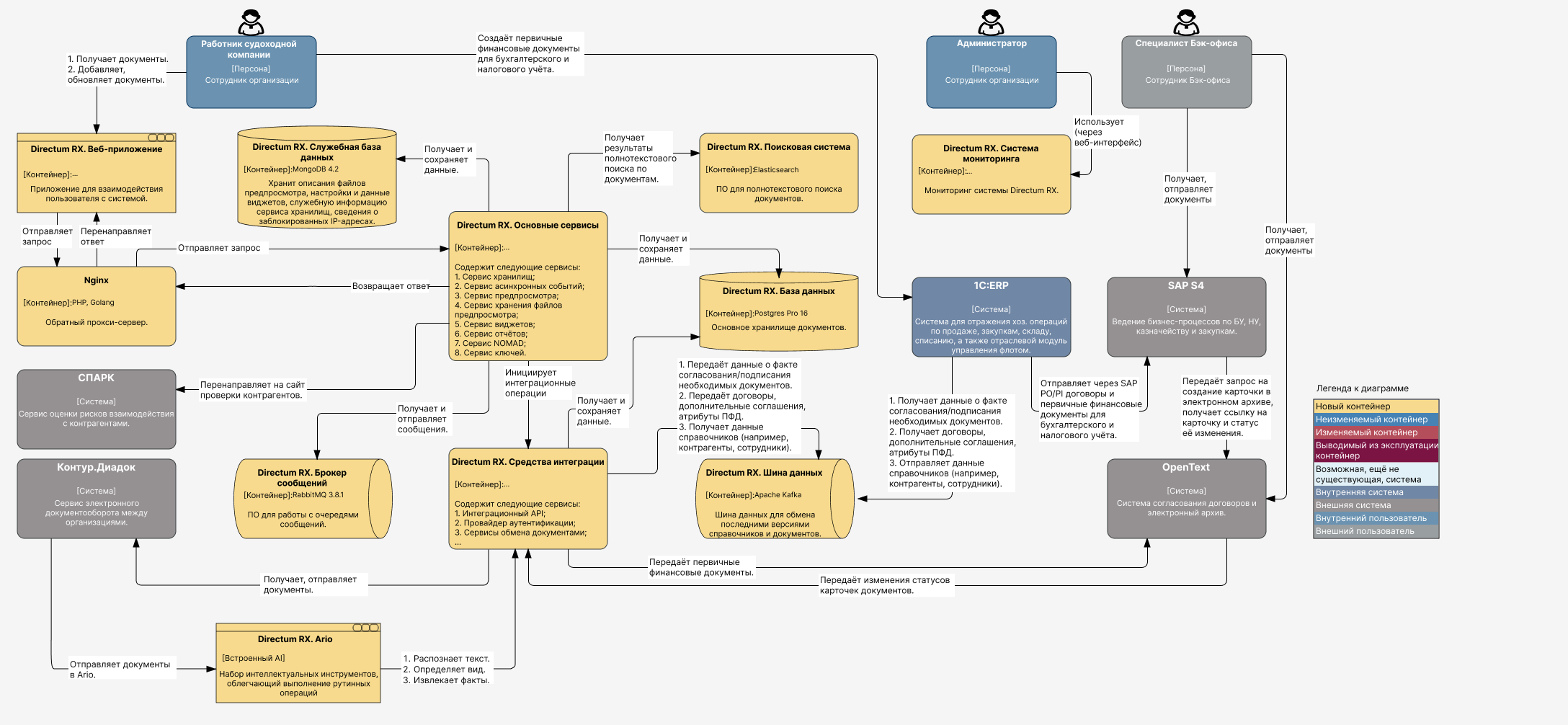
Проект по интеграции был запущен 1 июня 2024 года и завершен через 7,5 месяцев. За это время в компании провели миграцию более 20 000 договорных документов из старой системы. Реализовали интеграции более 30 типов объектов для передачи в учетную систему через брокера сообщений Kafka. Для удобного администрирования процесса интеграций в системе был реализован интерфейс с очередью сообщений для поддержки специалистами первой линии. Благодаря данному интерфейсу снизился объем поддержки брокера сообщений Kafka.
Реализовали отправку и прием данных в шину SAP/S4, а также отправку карточек документов, тел и выгрузку внешних и внутренних ЭЦП, как формализованных, так и неформализованных документов.
Заказчики подошли к проекту серьезно и выделили двух руководителей: со стороны бизнеса и со стороны ИТ. Рабочая группа из 8 человек принимала активное участие на протяжении всех этапов внедрения.
Проект интересен количеством интеграций и взаимодействий с Ario, 1С:ERP, OpenText, SAP, Kafka. В ходе работы удалось совместить несколько потоков документов в единую очередь и распределить между сотрудниками. С помощью использования сервисов Ario облегчилась работа сотрудников бэк-офиса.
Реализована интеграция: оргструктуры, место возникновения затрат (МВЗ), центр финансовой ответственности (ЦФО), контрагентов, банков, договорных документов, первично-финансовых документов, внутренних документов, касающихся перемещений, внутренних накладных и складских операций.
Была реализована интересная доработка. Ранее неформализованные документы, которые приходили из Диадок, нужно было руками обработать, определить тип и вид документа, проверить и т.д.
Сейчас реализовано так, что очередь документов из Диадок сначала попадает в Ario, потом - конечному сотруднику в бэк-офисе приходят формализованные документы плюс неформализованные, которые уже распознаны Ario. Таким образом, сократилось время на обработку этих документов.
Кроме того, с учетом новинок версии 4.9 необходимо было учесть функционал самостоятельного дообучения Ario. Для этого была проанализирована коробочная задача на верификацию: блоки, отвечающие за процесс самостоятельного дообучения, были адаптированы под задачу на обработку пришедших документов из Диадок.
Бизнес-задачи проекта достигнуты. Пока централизованная бухгалтерия холдинга продолжает обслуживание компании, старая система на базе OpenText работает как финансовый архив. При этом у клиента появился свой современный электронный архив в Directum RX. В будущем это позволит легко отказаться от архива централизованной бухгалтерии.
Показатели
Достигнута 100%-ная прозрачность движения документов между системами.
Опубликовано:
6 марта в 10:56
Авторизуйтесь, чтобы написать комментарий
Обсудите реализацию с экспертом Directum
Мощь
Супер! Желаю успехов!