пользователей охвачены автоматизацией
увеличилась скорость выпуска доверенностей
снизились временные расходы на оформление довереннности
АО «Татэнерго» — крупнейшая региональная энергетическая компания Республики Татарстан. Обеспечивает производство и распределение тепловой и электрической энергии на территории Республики Татарстан. Своей деятельностью компания способствует достижению национальных целей развития Российской Федерации, определенных Указом Президента Российской Федерации от 07.05.2024 № 309, которые соотносятся с глобальными Целями ООН в области устойчивого развития (ЦУР ООН).
Решение об автоматизации работы сотрудников с машиночитаемыми доверенностями (МЧД) в системе Directum RX было принято в связи со сложившимся комплексом нормативных и операционных задач, которые возникли у Заказчика.
Первым основанием перехода на использование машиночитаемых доверенностей послужило изменение в законодательстве, в частности поправки в Федеральный закон № 63 «Об электронной подписи». В рамках развития системы и более глубокой интеграции Directum RX в ИТ-ландшафт Заказчика, было принято решение автоматизировать работу с машиночитаемыми доверенностями прямо из Directum RX. Это позволило работать непосредственно в системе, без перехода в сторонние сервисы. Еще одной причиной выбора решения стала поддержка системой работы с новыми форматами машиночитаемых доверенностей 002 и 003.
Вторым влияющим фактором был масштаб документооборота: большой поток первичной и договорной документации в рамках всей холдинговой структуры Заказчика. Это приводило к системным последствиям: снижалась общая скорость операций, затруднялся централизованный контроль и аудит, а данные по контрагентам и сделкам оставались разрозненными.
Третьим фактором были значительные временные затраты сотрудников на рутинную ручную обработку входящей документации: сверку сканов, поиск связанных договоров и ручной ввод данных.
Четвертой предпосылкой стал человеческий фактор, а именно риск ошибки сотрудника (пользователя системы) при ручном вводе данных в ходе обработки скан-копий доверенности.
Совокупность проблем: замедление процессов, рост издержек и высокие операционные риски, создавала прямую угрозу операционной устойчивости, финансовой безопасности и конкурентоспособности холдинга, сделав цифровизацию не просто улучшением, а необходимостью для сохранения управляемости бизнесом.
Цель проекта – создание в АО «Татэнерго» централизованной, автоматизированной и прозрачной системы управления полномочиями сотрудников на основе машиночитаемых доверенностей (МЧД) на базе имеющегося ядра документооборота - Directum RX.
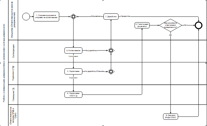
В рамках проекта перед командой встала задача автоматизировать процесс выпуска, отзыва и перевыпуска доверенностей в рамках всей компании. При этом реализовать:
Это позволит бесшовно управлять всем жизненным циклом доверенностей – от выпуска до отзыва, исключив ручной труд и использование сторонних сервисов.
В рамках проекта было использовано решение «Модуль интеграции с Контур. Доверенность», которое встроили в уже существующую систему Заказчика.
Для достижения максимальной эффективности внедрения МЧД на различных статусах задач дополнительно задействовали еще два инструмента экосистемы Directum: Directum Project и Agile-доски. Это позволило сохранить общую картину продвижения по этапам (waterfall), декомпозируя каждый этап на конкретные задачи на уровне Agile-досок. В результате координация между Заказчиком и Исполнителем стала максимально продуктивной и оперативной.
Дата старта проекта: 05.03.2024. Дата завершения проекта: 30.04.2024
В общей сложности 2 месяца от самой идеи до конечной реализации, включая демонстрацию возможностей системы, принятие решения о внедрении, проектирование, развертывание, тестирование и демонстрацию готового решения.
Сам проект не смотря на его короткий жизненный цикл полноценно содержал в себе все этапы реализации:
На тестовом контуре, полностью повторяющем продуктивную среду, провели демонстрацию внедряемого решения сразу на 9 подразделений холдинга. В ходе сессии специалисты «МайТэк» ответили на вопросы сотрудников - будущих пользователей решения. Одновременно с внедрением, в дополнение к уже существующим интеграционным потокам, адаптировали карточки документов под специфику Заказчика с целью интеграции в общий ИТ-ландшафт.

Одновременно с этим, для полноценной работы в системе с данным типом документов, проработали регламент согласования и подписания доверенностей.
Решение затронуло работу всех основных подразделений компании, так или иначе связанных с работой с первичной и договорной документацией: договорно-юридический отдел, делопроизводство, бухгалтерия, ответственные за абонентские ящики, специалисты по закупкам.
В результате удалось существенно сократить время на создание, согласование, подписание, аннулирование и загрузку МЧД. В системе появилась возможность отслеживать историю и статистику работы с доверенностями. В рамках внедрения решения, также доработали функционал проверки полномочий по доверенностям при обработке первичной документации. Это существенно упростило работу сотрудников. Таким образом удалось исключить работу сотрудников в сторонних сервисах, снизив операционную нагрузку на службу информационной безопасности.
Результаты
Срок выпуска доверенности сократился в 2 раза за счет автоматизации, одновременно ускорив все смежные операции.
Прозрачный жизненный цикл доверенностей. Появилась прозрачная история работы с доверенностями в рамках полного жизненного цикла, начиная от создания, заканчивая аннулированием или перевыпуском документа. Это исключило потерю документов и обеспечило надежный мониторинг отчетности.
Устранение ручных операций и ошибок при проверке полномочий. Модификация автоматизированного рабочего места сотрудника (АРМ) позволила автоматизировать проверку полномочий подписантов, указанных в реквизитах присылаемых документов. Риск принятия решений на основе недействительной доверенности сведен к минимуму.
Создание единого и комфортного рабочего пространства. Сотрудники получили возможность выполнять свои должностные обязанности, связанные с доверенностями, в режиме «единого окна» Directum RX. Это значительно повысило удобство и скорость работы.
Усиление корпоративной безопасности. В качестве значимого сопутствующего эффекта, отпала необходимость предоставления сотрудникам доступа к внешним ресурсам для проверки полномочий по электронным доверенностям. Все операции теперь выполняются во внутреннем, защищенном контуре СЭД, что повысило общий уровень информационной безопасности холдинга.
Показатели:
Состав команды проекта
Состав команды заказчика:
Состав команды МайТэк:
ООО «МайТэк» является генеральным партнером компании «Директум», реализующим проекты цифровизации для компаний разного масштаба и отраслей. Экспертиза «МайТэк» охватывает полный цикл цифровой трансформации: от анализа и оптимизации бизнес-процессов до их автоматизации и последующего развития эко-системы продуктов Directum на стороне заказчика. Ключевые направления деятельности компании включают бизнес‑консалтинг, заказную работу и внедрение инновационных решений Directum, что позволяет клиентам достигать значимых операционных и стратегических преимуществ.
Атрашкевич Владимир – руководитель проекта Компании «МайТэк».
Я, будучи куратором и руководителем основного текущего проекта по модификации и развитию системы у Заказчика, участвовал в «проекте внутри проекта».
Мы активно проводили работы по модификации и расширению функционала системы, и вместе с проектной командой Заказчика пришли к мнению, что было бы здорово автоматизировать и работу сотрудников в части машиночитаемых доверенностей. Прямо в рамках основного проекта, подключили аккаунт менеджера, провели демонстрацию функционала и возможностей решения для Заказчика, и получили от него положительную обратную связь, и соответственно одобрение о внедрении данного решения.
Опубликовано:
16 марта в 13:44
Авторизуйтесь, чтобы написать комментарий
Обсудите реализацию с экспертом Directum