пользователей охвачены автоматизацией по проекту
топ-менеджеров работают в системе
cокращение трудозатрат на подготовку кадровых документов по командировкам
командировок оформляется ежемесячно
сокращение времени на поиск и контроль документов по командировкам
В компании внедрены в системе Directum RX процессы согласования договорных документов, одобрение контрагентов (кейс на Awards 2024), кадровые процессы HR PRO.
Для оформления командировок и покупки билетов, брони отелей, в компании используется система ТаймАэро (ТА) компании АэроКлуб и для оформления всех необходимых кадровых документов, сопровождающих процесс командирования сотрудников, приходилось часть документов создавать в системе Directum RX, часть документов в HR PRO, часть на бумаге, часть в 1С: ЗУП. Единое хранилище документов по командировкам отсутствовало, в связи с чем было затруднительно контролировать оформление всех необходимых документов по командировкам.
Заказчику требовалось реализовать загрузку в Directum RX информации по созданным в сервисе ТА командировкам и реализовать создание необходимых кадровых документов, сопровождающих процесс командировок.
Исходя из предпосылок, были определены следующие цели и задачи проекта.
Цели:
Задачи:
Проект реализован на базе системы Directum RX версии 4.9, HR PRO версии 1.9.
Дополнительно были использованы:
Сроки реализации: 01.10.2025 – 01.03.2026 (6 мес):
1. Проектирование и подготовка ТЗ: 01.10.2025-23.10.2025. На данном этапе аналитиком было составлено подробное ТЗ с описанием процесса и модификаций со всеми основными особенностями. Была разработана подробная схема бизнес-процесса.
2. Разработка интеграции, первичное тестирование на машине разработки: 23.10.25 – 29.01.26. На данном этапе были выполнены первичные модификации системы, настройка и первичное тестирование.
3. Тестирование с заказчиком: 29.01.2026-01.03.2026. На данном этапе проводилось тестирование с заказчиком. В процессе тестирования были выявлены и проработаны дополнительно некоторые сложные сценарии при создании командировок. Например, изменение командировки с выпадением новых дат на выходные дни.
4. Ввод в промышленную эксплуатацию: 01.03.2026.

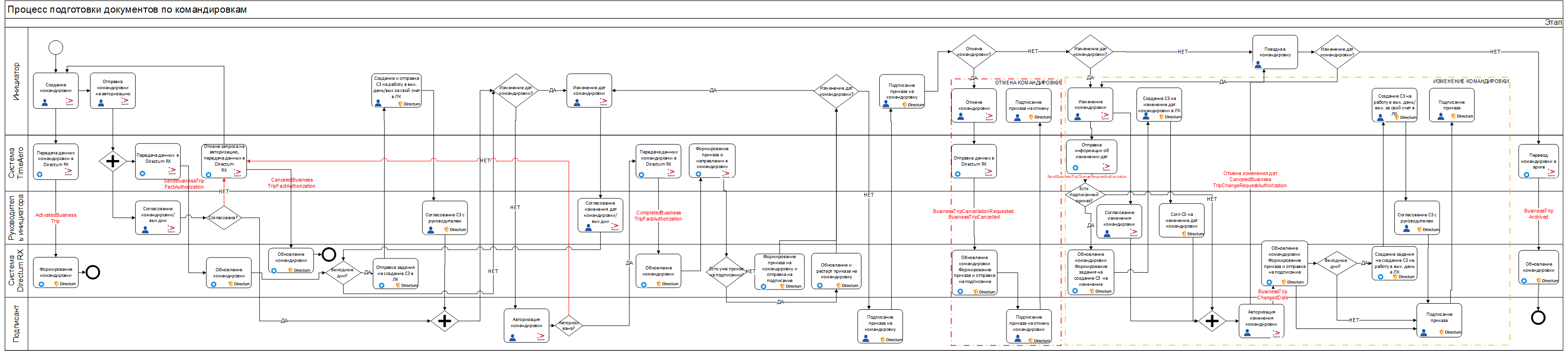
Схема взаимодействия "Как было"

Схема взаимодействия "Как будет"
1. При создании сотрудником командировки в ТаймАэро (ТА) система отправляет событие в Directum RX, где автоматически создаётся карточка командировки. Если командировка выпадает на выходные дни сотруднику отправляется задание на создание соответствующих кадровых документов.
2. Командировка авторизуется в ТА. После авторизации командировки в ТА система отправляет событие в Directum RX и создается приказ о направлении в командировку, тело приказа забирается из ТА, приказ отправляется на подписание сначала подписанту, затем на ознакомление сотруднику.
3. В случае изменения командировки в ТА система отправляет событие в Directum RX и формируется задание сотруднику на создание СЗ на изменение и необходимых документов в случае, если новые даты выпадают на выходные дни. После авторизации изменений в ТА в Directum RX формируется приказ на изменение командировки по шаблону Directum RX. Если приказ о направлении в командировку не был еще подписан, то вместо приказа на изменение обновляется приказ о направлении в командировку и направляется заново на подписание.
4. После завершения командировки ТА отправляет событие в Directum RX и командировка переводится в статус "В архиве". В случае отмены командировки в ТА система отправляет событие в Directum RX и формируется приказ на отмену командировки по шаблону Directum RX (только в случае если приказ о направлении в командировку был подписан).
Все документы связываются с карточкой командировки.

Открыть в полном размере схему бизнес-процесса
1. Настроена подписка на события и последующая их обработка в Directum RX
|
Событие в ТА |
Действия в Directum RX |
|
Командировка направлена на авторизацию |
Создание командировки |
|
Командировка авторизована |
Создание и отправка на подписание приказа о направлении в командировку |
|
Направлен запрос на изменение дат |
Создание задания сотруднику о необходимости оформления служебной записки |
|
Авторизация изменений дат |
Создание и направление на подписание приказа на изменение командировки |
|
Командировка выпадает на выходной день |
Создание задания сотруднику о необходимости оформления служебной записки/ заявления |
|
Направлен запрос на отмену командировки |
Смена статуса командировки |
|
Командировка отменена |
Создание и направление на подписание приказа на отмену командировки |
|
Командировка завершена |
Смена статуса командировки |
2. Настроен модуль «Командировки»

3. Разработан справочник «Командировки»


4. Реализована связь кадровых документов с командировкой и открытие документов по командировке по нажатию кнопки «Показать документы»:

5. Доработана карточка кадрового приказа

6. Доработана карточка заявления сотрудника
7. Модифицированы настройки служебных записок и заявлений по командировкам в ЛК HR PRO
Для привязки создаваемых служебных записок и заявлений к командировке на форму добавлено поле для выбора командировки, для выбора выводятся только открытые командировки сотрудника:

8. Настроено 2 шаблона приказов на командировки, 6 шаблонов служебных записок и заявлений сотрудников.
В результате оптимизации были решены ключевые проблемы бизнес-процесса. Изменения коснулись прежде всего сотрудников, работа которых связана с командировками.
Основными результатами стали:
В дальнейших планах адаптация решения для версии HR PRO 2.3 при обновлении заказчика. Решение изначально построено таким образом, чтобы адаптация при переходе на новое поколение HR PRO 2.3 требовала минимальной трудоемкости.
Со стороны заказчика:
Основные участники процесса:
Алиал Групп
Опубликовано:
25 марта в 07:51
Авторизуйтесь, чтобы написать комментарий
Обсудите реализацию с экспертом Directum