пользователей подключены к КЭДО
кадровых документов в неделю обрабатывается в системе
кадровых задач решается в системе за одну неделю
Публичное акционерное общество «Трубная Металлургическая Компания» (ПАО «ТМК») — промышленно-инжиниринговая компания, ведущий поставщик трубных решений, конструкционных материалов и сопутствующих сервисов. ТМК производит практически все виды стальных труб, включая бесшовные, трубы для топливно-энергетического комплекса, машиностроения, атомной энергетики, нефте- и газопереработки и других отраслей. Предприятия Группы ТМК объединены в четыре дивизиона в зависимости от специфики деятельности.
Заводы ТМК расположены в восьми регионах России: в Белгородской, Волгоградской, Оренбургской, Ростовской, Свердловской, Челябинской областях, в Ханты-Мансийском и Ямало-Ненецком автономных округах. Помимо этого, Компания располагает собственным складским комплексом, который включает 15 площадок в 14 регионах России. Головной офис ТМК расположен в Москве.
В группе компаний стояла практическая задача: повысить прозрачность кадрового документооборота и упростить процесс контроля за подписанием кадровых документов. Перевести на КЭДО не менее 80% от численности предприятий Группы ТМК.
Объем документооборота при географически распределенной структуре был внушительным. Но единые правила фактически отсутствовали. Сотрудник писал заявление от руки, отправлял или нес его в HR-отдел. Специалист вручную забивал данные в несколько систем. Согласование осуществлялось по e-mail. На прохождение процедуры уходили дни. Статус документа никто не видел целиком.
Фокус сместили с обработки документов на выстраивание кадровых процессов. Стратегически компания шла к созданию масштабируемой цифровой HR‑архитектуры, которая выдерживает высокую нагрузку. На практике это означало перевод большей части сотрудников пилотных предприятий и кадровых процессов на КЭДО с дальнейшим масштабированием.
Чтобы к этому прийти, необходимо было решить три ключевые задачи:
Заказчик проекта - Заместитель Генерального директора по управлению персоналом – Директор Корпоративного университета ТМК2U ПАО «ТМК» Позолотина Елена Ивановна.
Компания выбрала Directum HR Pro. Команда ТМК получила решение для построения полноценного кадрового электронного документооборота.
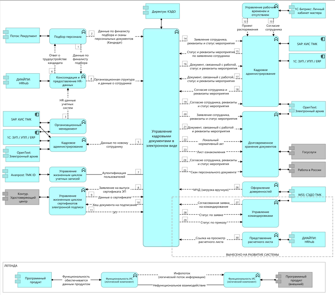
Систему связали с программами, которые уже используются в компании: 1С, SAP, OpenText, Avanpost, ATS Potok, 1С-Битрикс. За счёт этого кадровые процессы не живут отдельно, а проходят сквозь весь ИТ‑ландшафт без ручных переносов данных.
ПО установили в закрытом контуре (On-Premise), чтобы соблюсти требования по безопасности и работе с персональными данными. Для такого масштаба это необходимость.
Проект стартовал в августе 2024 года. Через год систему вывели в опытно‑промышленную эксплуатацию. В декабре перешли к промышленной эксплуатации. Пилотный запуск проходил на четырех площадках с общей численностью сотрудников порядка 11 000 человек. В состав пилотных предприятий попали как производственные площадки, так и офисные сотрудники.
Сначала команда проанализировала, как устроены кадровые процессы на предприятии: где возникают задержки, сколько раз дублируются данные, на каких шагах теряется контроль. Параллельно собрали ожидания от системы и зафиксировали требования. После этого расставили приоритеты и определили, что нужно запускать в первую очередь. В ходе анализа было рассмотрено более 15 процессов, которые включали в себя как массовые типовые процессы (отпуск), так и более сложные (процедуры сокращения, привлечения к дисциплинарной ответственности).
Далее процессы пересобрали в единую логику. Их подробно описали и «выровняли» так, чтобы они одинаково работали для разных предприятий. В этот момент как раз и заложили основу процессного подхода — в системе появился отдельный справочник «Кадровые процессы».
Определили, как будут распределяться задачи между кадровыми специалистами предприятий и централизованными функциями (сервисной компанией Группы ТМК, которая осуществляет сопровождение кадровых процессов). Важно отметить, что сервисная компания ТМК ЦБУ непосредственно была вовлечена в процесс перехода в части цифровизации кадровых процессов и стала пилотным предприятием для перехода на КЭДО. Указанный подход позволил сделать глубокий анализ кадровых процессов, а также обеспечить специфическую настройку для сервисной компании как внутреннего пользователя КЭДО.
Дополнительно был проведен анализ групп подписантов, унифицированы полномочия на подписание кадровых документов и созданы единые справочники для выпуска МЧД. Параллельно адаптировали формы под электронное подписание с учетом особенностей разных предприятий.
Когда модель процессов зафиксировали, перешли к настройке и подготовке запуска. Подготовили инфраструктуру: организовали рабочие места, в том числе для производственного персонала. Закрыли нормативную часть — утвердили положение о КЭДО, оформили согласия и правила использования электронных подписей, выпустили приказы о переходе на новый формат работы.
Для корректного обмена данными ИТ‑команда доработала 7 ключевых корпоративных систем:
Кадровые процессы полностью перестроили под цифровые инструменты. Внедрили единый справочник для всех данных КЭДО. В сверхсжатые сроки протестировали и отладили сложные интеграции по десяткам бизнес-сценариев — от приемки сотрудников до расчета отпусков.
Появился справочник «Кадровые процессы», который содержит все основные атрибуты: по названию можно быстро найти связанные с процессом документы и задачи, отследить ход работы.
Основные атрибуты процесса автоматически передаются в другие системы предприятия. Это помогает сделать автоматическими работы и в других программах: раньше им не хватало данных и дополнительного контекста процесса.
Сотрудник подает заявление в личном кабинете, например на отпуск. Дальше система сама создает процесс и запускает нужные шаги: отправляет на согласование, после – в учетную систему. Учетная система автоматически проводит мероприятие, формирует приказ, табель и другие документы. Когда всё готово — отправляет на подписание в Directum HR Pro. Специалист подключается только для проверки.
Статус процесса прозрачен для всех участников в реальном времени без звонков и уточнений. Итог: время сократилось с дней до часов (иногда минут), ручная работа минимальна.
Вся цепочка от инициации до передачи дела в архив проходит в единой задаче. Каждый участник видит полную картину и имеет быстрый доступ к необходимым документам. Для этого было настроено более 60 вариантов процессов с использованием no-code и выполнена связка одного варианта процесса с другим. При этом при настройке учитывалась возможная специфика всех предприятий, что позволит при тиражировании решения на другие организации вносить минимальные изменения.
Кадровые процессы не изолированы внутри одной системы. Они проходят через несколько решений, которые уже используются в компании. Например, в приеме на работу участвуют 6 корпоративных систем. При этом важно, чтобы для кадровиков и кандидатов этот процесс был неразрывным, цельным и последовательным.
Сейчас система сама определяет, кому и куда направить задачу — с учетом структуры компании, подразделения, типа документа и категории сотрудника.
Для локальных нормативных актов сделали удобный сценарий: можно запускать массовое ознакомление. В отличии от коробочного решения была адаптирована функциональность по ознакомлению с ЛНА, при котором формируются персональные листы ознакомления по каждому ЛНА с подписями сотрудников.
После завершения листы ознакомления автоматически передаются в электронный архив в формате, соответствующем требованиям Минтруда.
Систему оформили в корпоративном стиле, чтобы она выглядела для работников привычно.

На этапе тестовой и опытно‑промышленной эксплуатации к системе подключили около 3000 пользователей. Процессы вводили не сразу все, а поэтапно: смотрели, как они работают вживую, собирали обратную связь и по ходу корректировали маршруты и настройки.
Параллельно выстроили обучение. Провели онлайн‑сессии для администраторов, HR‑команд и первых пользователей, подготовили отдельные курсы по работе в КЭДО — с учётом ролей и задач. Дополнительно разработаны электронные курсы на корпоративной обучающей платформе: как для пользователей HR, так и для работников. Указанные курсы прошли более 4500 работников и 200 кадровых специалистов. Это помогло быстрее снять базовые вопросы и снизить нагрузку на поддержку.

После обкатки решение масштабировали на 10 000 сотрудников пилотных площадок и зафиксировали план дальнейшего тиражирования.
Была проведена масштабная пиар-кампания в поддержку перехода на КЭДО: созданы маскоты, разработаны специальные информационные материалы (скринсейверы и заставки) для размещения на информационных экранах, в т.ч. в лифтах, плакаты для размещения в цехах, подготовлен сюжет для корпоративного ТВ, опубликованы материалы в корпоративной прессе, в том числе в газете и на корпоративном ТВ, а также, в новостном мобильном приложении и на корпоративном портале.
Все материалы по КЭДО вынесли в отдельный раздел корпоративного портала. Там собрали инструкции, видео и обучающие курсы — чтобы к ним можно было вернуться в любой момент. Использовали простой комбинированный формат: короткие тексты, видео и подсказки прямо в процессе работы.
Реализовали персонализированную интерактивную механику: отображение уже перешедших на КЭДО коллег, чтобы мотивировать сотрудников переходить в КЭДО.
Блок «Популярные вопросы» закрывает основные страхи:
Каждый вопрос ведёт либо к инструкции, либо к корпоративному чат-боту «Тёмка». Мы сделали так, чтобы сотруднику не нужно было искать ответ — он уже есть под рукой.

Поддержку пользователей взяли на себя подготовленные администраторы — системные и функциональные. Они прошли расширенное обучение и помогают разбирать вопросы уже на уровне реальных рабочих ситуаций. Создана доступная среда для обращения пользователей посредством сервиса HelpDesk, для представителей рабочих специальностей организована возможность подачи обращения посредством телефонного звонка.
Проект делали без паузы на внедрение — параллельно с основной работой. Команде приходилось одновременно поддерживать текущие процессы и перестраивать их под новую логику, что давало постоянную нагрузку.
Отдельный слой сложности — интеграции. Нужно было аккуратно выстроить обмен данными между системами: оргструктура, сотрудники, кадровые документы. Любая неточность сразу приводила бы к расхождениям, поэтому на настройку и проверку ушло много внимания.
Нужно было протестировать и отладить интеграцию HR Pro с шестью системами одновременно в рамках большого количества процессов. Более того, важно было обеспечить доступность системы как сотрудникам, у которых нет личных рабочих станций и смартфонов, так и сотрудникам, работающим в офисе.
Процессов оказалось много, и все разной важности. Чтобы не распыляться, их разделили по приоритетам: что обязательно нужно к запуску, что можно подключить следом, а что оставить на доработку позже. Важно было не только дорабатывать систему, но и максимально использовать «коробочный» функционал. Некоторые нюансы работы системы, которые не решались доработкой, уточнялись посредством локально-нормативного регулирования.
Не обошлось и без изменений в ролях. Часть привычных действий перераспределили, усилили зону ответственности HR за качество данных. Плюс закрепили правило: никаких документов «задним числом» и удаления истории. Все действия фиксируются в системе. Это добавило прозрачности, но потребовало привыкания и дополнительного обучения.
На пилотных предприятиях в КЭДО перевели более 80% сотрудников. В КЭДО подключены и работают все сотрудники компании – от рабочего за станком до высшего руководства. По словам Заместителя Генерального директора по управлению персоналом – Директора Корпоративного университета ТМК2U ПАО «ТМК» Позолотиной Е.И. КЭДО — это «современный тип жизни в организации, в том числе нацеленный на молодежь, который позволит работать с высокой производительностью и при этом упростит коммуникации и взаимодействие внутри коллективов».
Параллельно закрыли всю нормативную часть: HR и юристы подготовили положения, согласия и регламенты, чтобы электронные документы имели полную юридическую силу.
Реализовано больше 150 видов кадровых документов. В цифру ушли основные кадровые документы и процессы — от заявлений и приказов до договоров, табелей и уведомлений. Оцифровали и сами сценарии: прием на работу, переводы, увольнения, работу в выходные и сверхурочные, дисциплинарные процедуры, взаимодействие с локальными нормативными актами.
Изменения хорошо видны на практике. Раньше сотрудник писал заявление на бумаге, относил его в HR, дальше шёл ручной ввод и согласование по почте. Это занимало несколько дней, и при этом никто не видел полной картины по процессу.
Сейчас всё работает иначе. HR-специалисты меньше занимаются ручными операциями и контролем «вручную». Руководители согласуют задачи в системе и сразу видят контекст. Сотрудники могут подать заявление или получить документ в любое время через личный кабинет, без визита в отдел кадров.
Появилась прозрачность: в любой момент видно, кто участвовал в процессе, что уже сделано и на каком этапе всё находится. При этом на разных предприятиях теперь действуют единые правила работы, что упростило управление и дало понятную основу для дальнейшего масштабирования.
На примере основных кадровых процессов экономия по одному предприятию составила:
Проект стал одним из крупных кейсов по внедрению КЭДО в промышленном секторе России на базе Directum.
Следующий шаг — расширить систему на весь холдинг и довести число пользователей до порядка 55 000, добавить новые HR‑процессы и реализовать пожелания сотрудников и руководителей. Параллельно команда планирует внедрять аналитические дашборды, чтобы оценивать эффективность процессов на основании накопленных данных КЭДО.
Опубликовано:
20 марта в 15:16
Авторизуйтесь, чтобы написать комментарий
Обсудите реализацию с экспертом Directum